联系我们
学院地图
友情链接
English
华体会官方网页版,华体会(中国)
学院概况
师资队伍
学术研究
人才培养
党群工作
学生生活
致敬大师
外文校友
下载中心
华体会官方网页版,华体会(中国)
信息中心
通知公告
综合新闻
通知公告
海外交流
学术活动
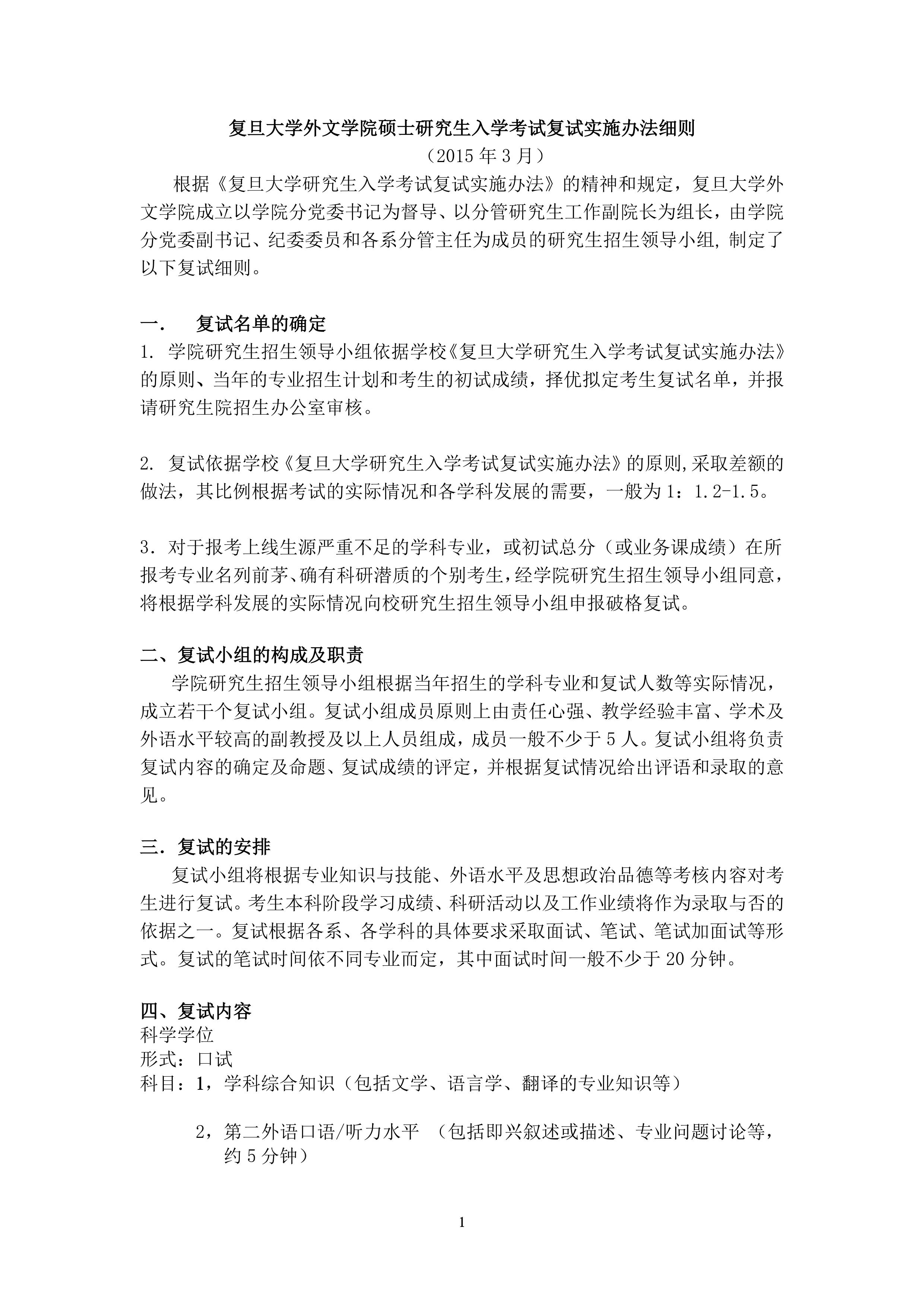
华体会官方网页版,华体会(中国)外文学院2015年硕士研究生入学考试复试实施办法
学院概况
系所中心
学术机构
党政服务
历史名师
学院领导
师资队伍
英语语言文学系
法语语言文学系
德语语言文学系
俄语语言文学系
日语语言文学系
韩语语言文学系
大学英语教学部
翻译系
西班牙语言文学系
多语种中心
退休教师
学术研究
重点学科
博士后流动站
《复旦外国语言文学论丛》
学术机构
学术活动
学术团队
人才培养
本科生培养
硕士生培养
博士生培养
翻译硕士专业学位
多语种中心
党群工作
学院党委
党建工作
工会&妇委会
院青联会
退管分会
党群风采
学生生活
学生党建
学生风采
奖助工作
外文校友
校友风采
校友名录
校友活动
下载中心
学生服务
教师服务
院务简报
Copyright © 2021 华体会官方网页版,华体会(中国) 版权所有 沪ICP备05013629号
赢博平台
|
乐动体育(中国)在线官方网站
|
易游中国体育有限公司
|
爱体育平台
|
ude体育(sports)官方网站
|
江南手机网页版登录入口
|
赢博平台
|
华体会手机网页版
|
江南网页版登录入口
|